首页
单位会员
单位会员申请与登录
单位会员
入会条件及流程
单位会员会费标准
单位会员权利与义务
省级口腔医学会
专业委员会(分会)
精彩足迹
规章制度
学会章程
会费管理办法
会员科学道德与学风建设行为准则
联系我们
会费标准
下载表单
会员权利
会员申请
会员缴费
会员登录
会员查询
证书下载
530会员日
学术会议
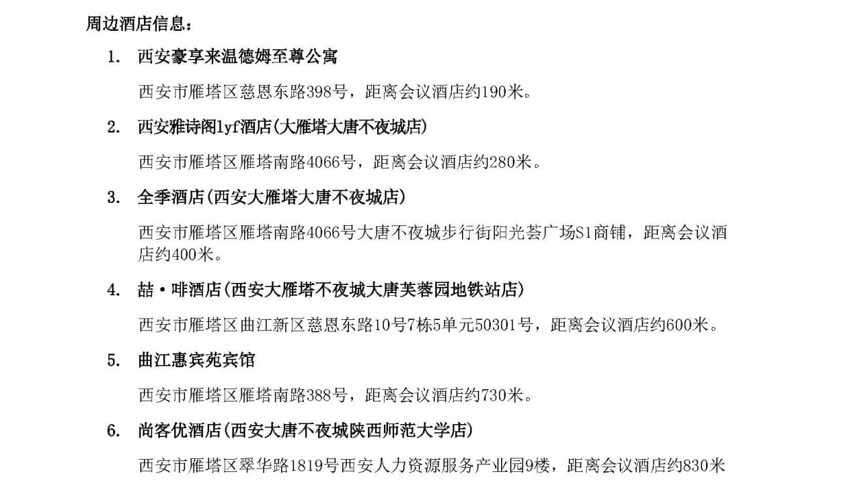
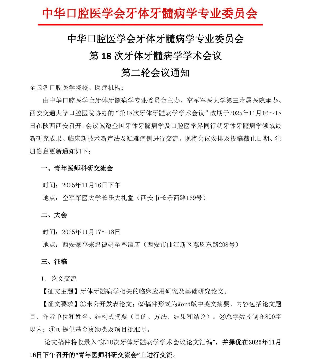
第18次牙体牙髓病学学术会议第二轮会议通知
发布时间:2025-09-04 来源:中华口腔医学会